2021年全球电商销售额将达到4.2亿美元,
其中美国占了近25%的销售额。
3月份,美国人在线上花费780亿美元,
有56%的消费者表示,首选亚马逊购买商品
当前亚马逊风控越来越严格,
账号审核也要经过重重关卡
视频验证,明信片地址验证轮番上阵,
卖家离不开暴风圈,来不及逃......
只有遵守平台规则,才能在亚马逊上走得久远。

图源外媒
在全球范围内,电子商务在促进零售业方面发挥着重要作用。根据Adobe报告,到目前为止,全球电子商务销售额已超过4.2万亿美元。在总销售额中,美国占了近25%的销售额。
在美国,3月份,顾客在网上购物上花费了780亿美元。与3月11日至3月31日的预测相比,美国人平均在网上购物上花费了额外的8美元。大部分时间,超过75%的消费者选择在亚马逊上购买了大部分商品。
亚马逊在全球热火朝天,亚马逊卖家已达980万人,每天有3700多个新卖家入场。频频改动的平台政策,无一不在紧逼着卖家的综合运营能力。

图源外媒
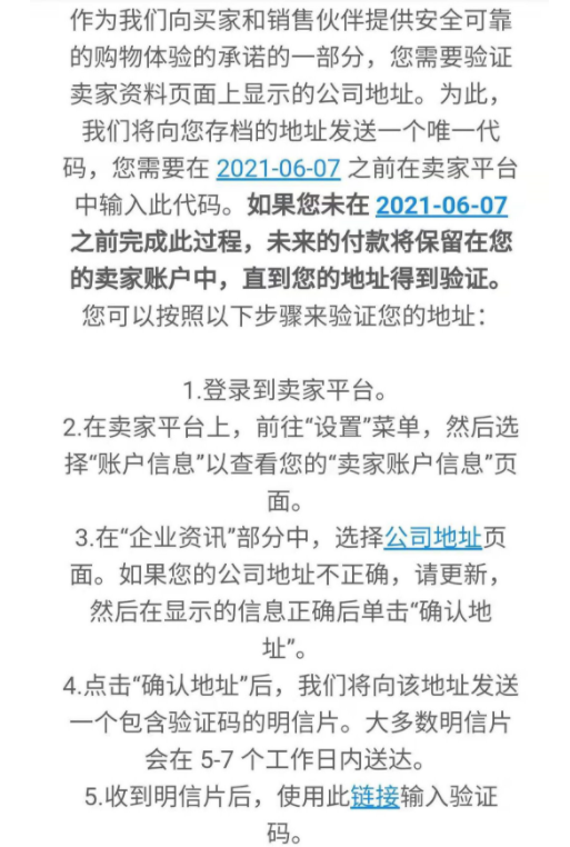
在五一期间,大批卖家收到亚马逊地址验证邮件。收到邮件的大多数是美国站的卖家,新老账号都将被纳入审核范围。大多数明信片会在5-7个工作日内送达,明信片地址验证是强制性的。如果亚马逊无法验证卖家的地址,会再次向同一地址寄出新的明信片。
卖家可以登录后台检查,如果没有收到邮件的可以点开店铺设置查看是否有报错要求。邮件表示,卖家需要在6月7日前输入亚马逊能够找到的准确地址,否则未来的付款将保留在卖家的账户上。
此次验证不过是填一下新地址,收个明信片,再输入个人验证码。问题不大,比视频验证简单的多。

不少卖家担心有些账号是买来的,营业执照与目前办公地址不符,收不到明信片「验证码」。如果在后台修改了新地址,又担心会触碰二审。而且亚马逊走的是顺丰的取件码渠道,这也意味着快递小哥会要求卖家当面取快递,怎么办?
其实亚马逊不辞千里寄送明信片,为的是确保你的注册地址是你的实际运营地址。其实卖家除了填写营业执照上的地址,也可以填写买东西时的配送地址。
目前来看,修改新地址不会触发二审,但触发概率未知。此外,如果还是不知道明信片送到哪里了,卖家可以在后台修改收货地址,再次申请明信片,共有三次机会。
亚马逊在寄件备注上写了不可代收,不过有卖家反映说,可以找同城跑腿的,卖家把口令给她然后让她扫码帮忙签收,记得签你的名字,后续拍照给你。
此外,错过了顺丰电话的卖家也不要慌张,顺丰如果首次派送不成功,后续还有继续派送,卖家可以和顺丰约个时间派送。
也可以和快递小哥商量,请他帮忙拆下快递,读一下六位数的「验证码」。代签收或者帮签收再转寄,这些还是得看人看情况。
卖家想要长久的发展,在合法合规运营之外,还需要把时间用在提高综合能力上。



